What is AGC ?
AGC (Automatic Gain Control) is an important part of every device. The dynamics of signals coming from the antenna is so great that reception without this circuit is very unpleasant. Constructing a high-quality AGC is quite difficult, but even a simpler circuit can help significantly.
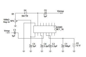
Possible connection of AGC with A244D (TCA440)
I have used my own circuit solution several times A244D (TCA440). The principle is simple: we direct the NF signal from the volume regulator and bring it to pin 10 of this IO. The range of regulation is possible up to 60 dB. However, the disadvantage is that the MF part of the A244D works only at low frequencies. Thus, this type of AGC would not prevent the RF circuits of the receiver from waking up.
AGC ND6T
ND6T developed for QRP TCVR uBITX AGC wiring that connects to the receiver input. In principle, the resistance of the pair changes with the help of voltage MOSFET transistors to ground.

The circuit consists of an amplifier with transistor Q1 behind which is connected a rectifier with diodes D1 and D2. If the NF signal supplied to this amplifier is less than 30 mV, then its output voltage is relatively small and will not change the quiescent setting of MOSFETs Q2 (in series) and Q3 (in parallel). Only a minor insertion loss of approx. 0.6 dB.
If we introduce a signal with a higher level, the voltage behind the rectifier starts to rise and the operating points of Q2 and Q3 change. An NF signal with a level of 1V would represent about 3V of DC voltage. This creates an attenuation of 34 to 50 dB (depending on the frequency). The AGC time constant is determined by the capacitance C4 and the resistance R6, i.e. 1 second.
I made the connection on a piece of universal printed circuit board. It is necessary to pay attention to the principles of HF construction, so as not to reduce the possible attenuation or influence the AGC by other HF voltages. A shorter time constant worked for me, significantly shorter (150k and 1uF).
I would recommend the AGC ND6T as a suitable addition for HAM constructions of receivers and TCVRs.
